Developed By Goal Crushers 🙂
An overview of the progress made on our project ’’Epic Adventure‘‘ & appearance of the website:

| Introduction: | |
| Welcome to Epic-Adventure, where we believe that every journey should be an epic adventure. Our project aims to revolutionize the tour and travel services industry by offering unparalleled experiences that go beyond the ordinary. With a focus on curated itineraries, immersive activities, and exceptional customer service, Epic-Adventure is poised to become the premier destination for travelers seeking unforgettable adventures. | |
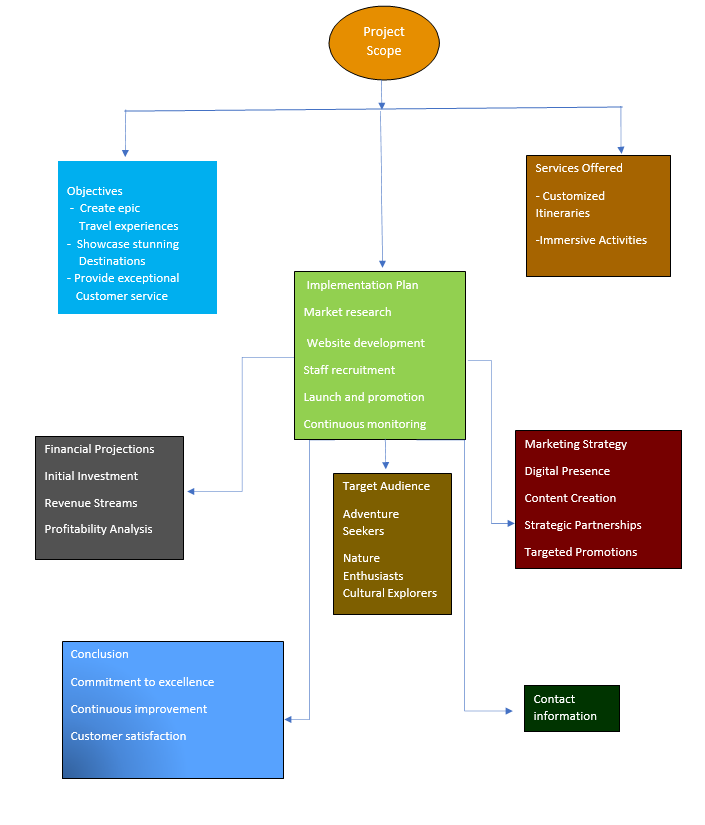
| Objectives: * To create tailor-made travel experiences that cater to the unique interests and preferences of our clients. * To showcase the world’s most awe-inspiring destinations and hidden gems through meticulously crafted itineraries. * To provide exceptional customer service and support at every stage of the travel journey. * To foster sustainability and responsible tourism practices in all aspects of our operations. * To establish Epic-Adventure as a trusted and sought-after brand in the tour and travel services industry. |
Services Offered:
- Customized Itineraries: Personalized travel packages designed to meet the specific desires and requirements of each traveler.
- Immersive Activities: Handpicked experiences that allow travelers to engage with local culture, nature, and adventure.
- Expert Guides: Knowledgeable local guides who provide insights and enhance the overall travel experience.
- Seamless Logistics: Comprehensive travel arrangements including transportation, accommodation, and dining options.
- 24/7 Support: Dedicated customer service team available to assist travelers before, during, and after their journey.
Target Audience:
- Adventure Seekers: Individuals who crave adrenaline-pumping activities such as hiking, surfing, and skydiving.
- Nature Enthusiasts: Travelers who are drawn to the beauty and tranquility of natural landscapes and wildlife habitats.
- Cultural Explorers: Those interested in immersing themselves in the rich history, traditions, and cuisine of different regions.
- Group Travelers: Families, friends, and organizations looking to embark on memorable group adventures
Marketing Strategy:
- Digital Presence: Establishing a strong online presence through social media, a user-friendly website, and digital advertising campaigns.
- Content Creation: Producing engaging blog posts, videos, and photo galleries to inspire and inform potential travelers.
- Strategic Partnerships: Collaborating with influencers, travel bloggers, and industry partners to expand our reach and credibility.
- Targeted Promotions: Offering exclusive deals, discounts, and special packages to attract new customers and retain existing ones.
Epic- Adventure Project Structure

Implementation Plan:
- Phase 1: Market research and analysis to identify target markets and competitive landscape.
- Phase 2: Development of website and booking platform to facilitate seamless reservations and transactions.
- Phase 3: Recruitment and training of experienced staff members including tour guides, customer service representatives, and marketing specialists.
- Phase 4: Launch of marketing campaigns to promote Epic_Adventure and generate buzz around our unique offerings.
- Phase 5: Rollout of customized travel packages and booking services, with a focus on delivering exceptional customer experiences.
- Phase 6: Continuous monitoring and optimization of operations based on feedback, trends, and performance metrics.
Tools:
- Front-End: HTML, CSS
- Back-End: JavaScript, PHP and MySQL for database.
Financial Projections:
- Initial Investment: Breakdown of startup costs including technology development, marketing expenses, and operational overhead.
- Revenue Streams: Projected income from tour packages, service fees, commissions, and ancillary revenue sources.
- Profitability Analysis: Forecasted revenue, expenses, and profitability over the first three years of operation.
| Contact Information: For further inquiries or partnership opportunities, please contact. Majibur Rahman Sarkar Student (Dept of CSE) Jagannath University Mob:-01571500880 Md.Akash Mia Student(Dept of CSE) Jagannath University Mob:-01791382943 |
| Conclusion: Epic-Adventure represents a new era in travel services, where every journey is an opportunity for exploration, discovery, and transformation. By combining passion, expertise, and innovation, we are committed to delivering epic adventures that leave a lasting impact on our clients and the world around us. |
